热点:
净化工程
无尘车间
洁净室
无尘室
净化厂房
洁净厂房
首页
|
关于我们
|
解决方案
|
工程案例
|
客户中心
|
1946浼熷痉瀹樻柟缃戠珯
|
1946浼熷痉澶囩敤缃戝潃
|
1946浼熷痉瀹樼綉
1946闊﹀痉缃戝潃
1946浼熷痉bet
专题:
洁净室等级标准
|
无尘室检测
|
1946闊﹀痉瀹樼綉
|
无尘车间管理
|
GMP标准
|
无尘车间改造
|
洁净室维护
|
无尘室地板
|
1946浼熷痉
净化工程请联系(董生137-10902965)
洁净室标准规范
洁净室等级标准
无尘室检测标准
1946闊﹀痉瀹樼綉
无尘车间管理制度
新版GMP标准
行业解决方案
空气净化工程方案
锘1946bv浼熷痉
LED/液晶/线路板净化工程
1946闊﹀痉缃戠珯
化妆品(日化)净化工程
1946鍥介檯浼熷痉
医院手术室净化工程
生物制药净化工程
洁净实验室净化工程
光伏新能源净化工程
汽车/航空净化工程
塑料化工净化工程
电镀/喷涂净化工程
局部无尘车间系统方案
洁净棚/无尘工作站
超净流水线
恒温恒湿系统
洁净室配套设备方案
1946weide浼熷痉
风淋室/货淋室
传递窗/自净传递窗
MAC/FFU层流罩
净化工作台
高效过滤送风口
随机文章选读
·
实施(环境空气质量标准)GB3095-2 …
·
保健食品良好生产规范GB17405-19 …
·
GBT18801-2008空气净化器标准(全 …
·
放射性药物生产厂房洁净室生产管 …
·
洁净室空气中悬浮粒子的测试标准
·
无尘室内的检测工具主要有哪些?
·
病原微生物实验室生物安全通用准 …
·
新丸剂车间洁净室沉降菌数测定记 …
·
手术部医院感染预防与控制技术规 …
·
洁净室尘埃粒子检测标准操作规程
·
化妆品行政许可检验管理办法(化 …
·
临床基因扩增实验室质量手册的书 …
·
医学实验室-安全要求(ISO15190 …
·
无尘室清洁管理制度
·
净化车间管理规范及清洁要求汇总
联系我们
联系人:董先生
联系电话:137-10902965
当前位置:
净化工程
>
1946闊﹀痉瀹樼綉
>
病原微生物实验室生物安全通用准则WS233-2017(全文版)
病原微生物实验室生物安全通用准则WS233-2017(全文版)
文章来源://www.capeel.com/ 2017年08月11日 点击数:35555
病原微生物实验室生物安全通用准则WS233-2017(全文版)
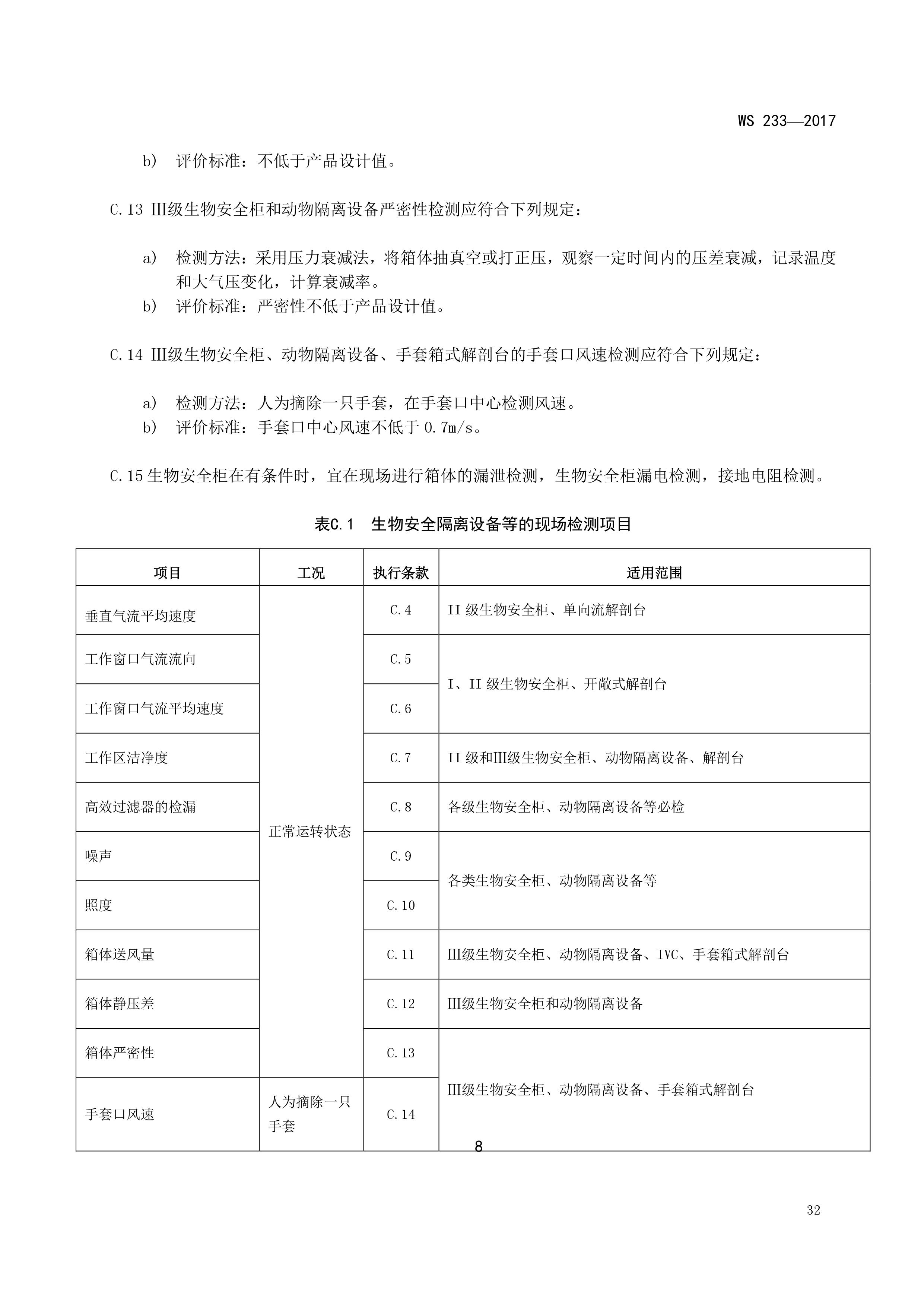
本标准规定了病原微生物实验室生物安全防护的基本原则、分级和基本要求。
更多
相关文章:
PCR实验室的基本设备与要求(全文完整版)
科学实验室建筑设计规范JGJ91-93(全文完整版)
生物安全实验室建筑技术规范(GB 50346-2004)全文完整版
Tags:
实验室设计规范
上一条:
洁净厂房施工及质量验收规范GB51110-2015(无尘车间验收标准全文版)
下一条:
民用建筑供暖通风与空气调节设计规范GB50736-2012(全文版)
最新文章
· 《化妆品生产质量管理规范》2022版
· 金属、玻璃、复合板隔断墙施工工艺标准
· GB50346-2011 生物安全实验室建筑技术规范(全文)
· GB24461-2009 洁净室用灯具技术要求(全文版)
· 美国联邦标准FS209E全文版(洁净室标准)
· 饮料生产许可审查细则(2017版)(征求意见稿)全文 …
· 从ISO14644-1:2015的变化看到的
· 中央厨房许可审查规范
· 民用建筑供暖通风与空气调节设计规范GB50736-2012( …
· 洁净厂房施工及质量验收规范GB51110-2015(无尘车间 …
推荐文章
· 洁净室电气设计、施工说明
· 新版GMP(意见稿)中B级洁净室换气次数分析
· 食品厂净化厂房管理规范参考
· 臭氧灭菌与传统灭菌的区别及比较
· 净化工程技术培训资料
· 无尘室运行管理手册
· 能源效率国家标准目录大全
· KLA发布全新缺陷检测与检视产品组合(利好洁净室)
· 洁净室设计中需要注意哪些问题?
· 固体制剂车间GMP验证要点
首页
|
关于我们
|
解决方案
|
工程案例
|
客户中心
|
1946浼熷痉瀹樻柟缃戠珯
|
1946浼熷痉澶囩敤缃戝潃
|
1946浼熷痉瀹樼綉
深圳、佛山、东莞、中山、江门、惠州、广州净化工程公司|无尘车间|洁净室|无尘室|净化车间|净化厂房|洁净厂房|洁净车间|洁净棚|GMP车间|GMP厂房等空调洁净工程施工及服务
拓展阅读:
10万级净化车间标准
|
实验动物房
|
中央厨房
|
洁净室换气次数
|
洁净手术室规范
|
GMP洁净度等级
|
食品生产卫生规范
|
洁净厂房施工要点
|
无尘车间着装规范
Copyright © 2012-2018
map