洁净室标准规范
行业解决方案
随机文章选读
联系我们
  • 联系人:董先生
  • 联系电话:137-10902965

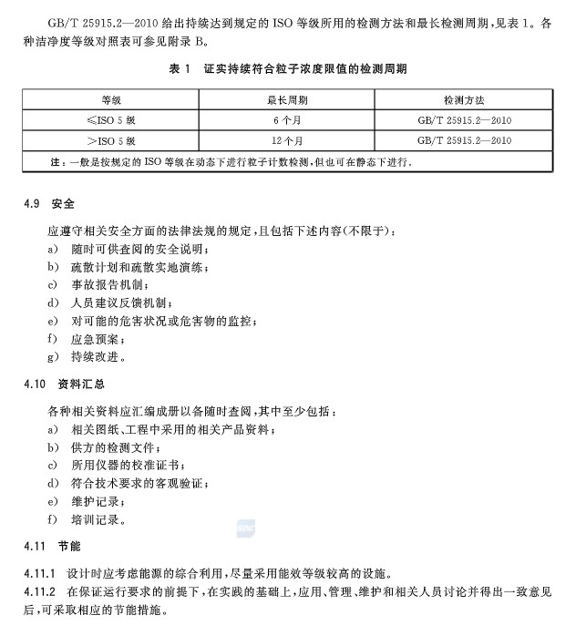
医院洁净室及相关受控环境应用规范(GB/T33556.1-2017)

文章来源://www.capeel.com/  2017年07月25日  点击数:18456

医院洁净室及相关受控环境应用规范(GB/T33556.1-2017)全文完整版


医院洁净室及相关受控环境应用规范(GB/T33556.1-2017)全文完整版                         医院洁净室及相关受控环境应用规范(GB/T33556.1-2017)









<a href=洁净度等级对照表" />



医院洁净室及相关受控环境应用规范(GB/T33556.1-2017)原文链接://www.capeel.com/a-1066/


更多
相关文章:

上一条:ISO14644-1 (2015英文版全文)下一条:洁净厂房施工及质量验收规范GB51110-2015(无尘车间验收标准全文版)
首页 | 关于我们 | 解决方案 | 工程案例 | 客户中心 | 1946浼熷痉瀹樻柟缃戠珯 | 1946浼熷痉澶囩敤缃戝潃 | 1946浼熷痉瀹樼綉
深圳、佛山、东莞、中山、江门、惠州、广州净化工程公司|无尘车间|洁净室|无尘室|净化车间|净化厂房|洁净厂房|洁净车间|洁净棚|GMP车间|GMP厂房等空调洁净工程施工及服务
拓展阅读:10万级净化车间标准|实验动物房|中央厨房|洁净室换气次数|洁净手术室规范|GMP洁净度等级|食品生产卫生规范|洁净厂房施工要点|无尘车间着装规范
Copyright © 2012-2018
Baidu
map