技术中心
行业解决方案
随机文章选读
联系我们
  • 联系人:董先生
  • 联系电话:137-10902965

采暖与新风系统设计参考(企业版)

文章来源://www.capeel.com/  2016年02月21日  点击数:11831


本文选用裕林环境培训学习课件,来源于互联网,供大家学习参考。


地暖设计


(一)工作原理


(二)采暖系统设计主要参数


1、地板表面的平均温度:

①人员经常停留的地面,宜采用24℃-26℃,温度上限值28℃。

②人员短期停留的地面,宜采用28℃-30℃,温度上限值32℃。

③无人员停留的地面,宜采用35℃-40℃,温度上限值42℃。

2、供回水温度;

①供水温度的上限值60℃、65℃、70℃、75℃等。从安全和使用寿命考虑,民用建筑的供水温度不应超过60℃。 

②供回水温差宜小于或等于10℃。

3、低温辐射采暖系统中单个回路的长度应不宜超过120M,可在此基础上±20米左右,在100M范围内,其正常的平面高度压损总值一般在6-18Kpa。

4、供暖管敷设方式和数量由热输出量和管材尺寸决定,供暖管弯曲半径不应小于8倍直径,以20CM为间距进行调整,敷设方式包括联箱排管式、平行排管式、蛇形排管式和蛇形盘管式。

5、根据需要可在分(集)水器前端加设温控阀、热流量计、压力表等配套设备。


(三)地面辐射供暖工程施工图设计文件的内容


温控器安装位置:

a.地暖温控器是安装在内墙体之上的,通常与灯开关位置类似,安装时尽量选择无遮盖物处;


b.一般温控器安装在距离地面1.4m高度;

c.周边不得有散热装置,避免阳光直晒、下面的感温探头不的有遮盖物,周边无任何散热制冷装置,不宜设置在人员经常停留的位置。

d.如果安装位置和其他面板一起,则放在空调面板旁。


分集水器构造示意图:

根据分集水器技术标准作出施工分集水器构造CAD图。

安装位置:宜设在便于控制、维修、且有排水管道处,如厨房等。


地面构造示意图:


根据施工要求作出施工地面构造CAD 图。


(四)主要设备安装及CAD图纸尺寸说明


分集水器

安装位置:宜设在便于控制、维修、且有排水管道处,如厕所、厨房等。


温控器安装位置:

a.易操作的地方;

b.能涵盖平均温度的地方;

c.人活动较多的地方(例如客厅、卧室等,根据家庭成员生活习惯);

d.能避开冷源、热源、风道的地方;


地暖盘管安装位置:根据客户要求。


伸缩缝:除墙边设置边界保温带外,在以下位置宜设置伸缩缝:各房间门口处;边长超过8m或面积超过40m 时;平面突出部分。


盘管方法:

a.回转式盘法

b.往复式盘法(双S型)

c.直列式盘法(单S型)


暖气片


(一)暖气片工程施工图设计文件的内容


施工图设计文件应以施工图纸为主,包括设计说明、暖气片平面布置图、分集水器构造示意图及暖气片构造示意图等内容。(以上地暖有的不在说明)


1、设计说明

依照户型的面积和户型的平面布置作出设计参数和施工要求。


标准规范请参考最新。


2、暖气片平面布置图

根据用户的需求和户型的布置图按照采暖设计规范设计出暖气片布置图。


3、暖气片构造示意图


4、暖气片分类


(二)主要设备安装


1、暖气片分类

暖气片安装分明装和暗装。

a.明装:已经装修好了的房子安装暖气片选择明装。

b.暗装:装修前的房子安装暖气片选择暗装,管道隐藏。


2、安装位置

暖气片安装位置不宜太高,应遵循:宜低不宜高及窗户下优先两大原则。


a.宜低不宜高原则:

根据空气原理热气上升冷气下沉,暖气片安装越高造成的热量损失就越大,由于热量都是从暖气片上散发出来的,所以在选择位置时,既要考虑对流问题,又要考虑加热冷空气的问题。一般情况下,暖气片都应该安装在窗台下面,因为暖气片接近地面,既能使室内的空气发生对流,保持室温的均衡,又能使从窗户缝里钻进来的空气加热,起到防冷的作用。


b.窗户下优先原则:

暖气片安装位置置于窗下是不影响家俱的摆放,是能够有效阻隔冷空气进入给人造成的不适感。不过具体的安装位置还要考虑客户家的具体格局等。对于暖气片的安装,我们可以选择挂式和落地式。

下面简单的介绍下家中各个区域暖气片安装位置的优先考虑。

客厅暖气片安装位置:一般暖气片的客厅位置选择在靠近晒台附近,这样有利于空气对流流动。记住不要距暖气原主管距离太远,要在2到3米内这样水流阻力不太大,不影响暖气散热效果。

餐厅暖气片安装位置:餐厅暖气片、安装位置一般选择在餐桌附近墙面上,保持餐厅区域舒适采暖,同时,可营造冬季美观的就餐环境。

卧室暖气片安装位置:卧室暖气片安装位置要距床有点距离,因为暖气片太热烤人睡眠不太好,尽量装在脚部位置,同样不要距主管太远把握住距离就可以。

书房暖气片安装位置:书房是家中最需要安装暖气片采暖的区域,冬季舒适采暖,恒温无噪音,便于主人悉心学习,完全避免了空调供暖的噪音干扰。书房散热器的安装位置一般放在门后墙面、窗户墙或书桌底下的墙面。

卫生间暖气片安装位置:一般卫生间暖气片一般放在马桶上方或者离洗澡地方较近的地方。


新风


(一)工作原理


新风系统是根据在密闭的室内一侧用专用设备向室内送新风,再从另一侧由专用设备向室外排出,在室内会形成“新风流动场”的原理,从而满足室内新风换气的需要。


实施方案是:

采用高压头、大流量小功率直流高速无刷电机带动离心风机、依靠机械强力由一侧向室内送风,由另一侧用专门设计的排风新风机向室外排出的方式强迫在系统内形成新风流动场。在送风的同时对进入室内的空气进新风过滤、灭毒、杀菌、增氧、预热。排风经过主机时与新风进行热回收交换,回收大部分能量通过新风送回室内。借用大范围形成洁净空间的方案,保证进入室内的空气是洁净的。以此达到室内空气净化环境的目的。


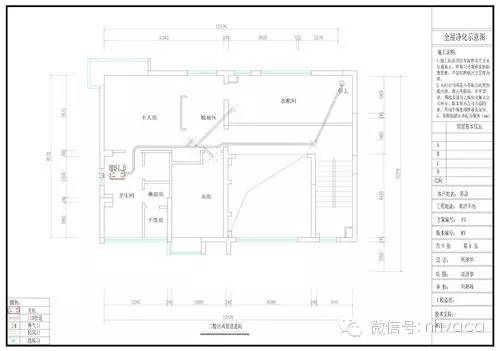
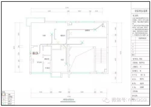
(二)新风工程施工图设计文件的内容


施工图设计文件应以施工图纸为主,包括设计说明、顶回风平面布置图、顶送风平面布置图、地送风平面布置图、新风主机安装示意图及地送风构造示意图等内容。


1、设计说明:依照户型的面积和户型的平面布置作出施工说明。


2、顶回风平面布置图

根据用户的需求和户型的布置图按照新风设计规范设计出新风回风布置图。


3、顶送风平面布置图

根据用户的需求和户型的布置图按照新风设计规范设计出新风送风布置图。


4、地送风平面布置图

根据用户的需求和户型的布置图按照新风设计规范设计出新风地送风布置图。


5、新风主机安装示意图(本图为全然交换主机)


6、地送风构造示意图


(三)主要设备安装


1、主机安装注意事项:

a.根据通风主机的外形尺寸,制作通风主机的固定框架,并作防锈处理;

b.将主机水平安装于房屋顶面,尽量靠近连接吸风口的厅室;

c.通风主机与固定框架固定时,中间采用橡胶防震块作避震处理。校准通风主机固定框架水平,无扭曲。

d.在通风主机安装位置附近应留有足够的空间,以便于维修和保养;家用型新风主机安装在吊顶内时,其附近应留有450×450的检修口一只,检修口预留位置应便于检修,上方无遮挡;

e.根据通风主机的电动机功率、电压,进行电源线的配置。电源应独立供给,接线应正确、坚固,并有良好接地;电源线应绝缘良好 ,不得裸露在外面;通风主机应有独立的控制装置;

f.风管采用UPVC管,采用软管连接的风口时,其软管长度最好不超过35cm。

g.排风管采用软管其长度不得超过5M,超过5M宜采用UPVC风管。


2、通风管道安装注意事项:

a.管道的走向、管径以及风口的安装位置应符合设计图纸的要求;

b.管材的切割口应光洁、无毛刺。管材和管件的连接处应铆牢或粘接牢固,无残余胶水留在管材或管件上;

c.管路的安装应做到横平、竖直。管材内径清洁无杂物;

d.PVC管路应采用支吊架进行固定。如采用抱箍,则其内面应紧贴管外壁。支架与管道应固定稳固,无松动;

e.所有管路经过的墙孔,一律采用机械打孔机开孔,严禁未经同意擅自改变孔径与位置;

f.风管支、吊架的间距;

g.可伸缩性金属或非金属软风管的长度不宜超过5米,并不得有死弯及塌凹;

h.风口与风管的连接应严密、牢固;边框与建筑饰面贴实,外表面平整不变形。同一厅室,房间内的风口的安装高度应一致,排列应整齐。PVC风管。


3、风口安装注意事项:

a.进风装置四周必须采用发泡剂填充密封,并做好防水处理;

b.排风口安装时,选择距主机较近并可以与室外相通处开孔,穿墙孔规格为130┨。安装墙体过桥,并打泡沫剂进行密封,墙体过桥应与外墙面平齐。防雨型排风口与墙体过桥的连接处采用PEF胶带做中间过渡,排风口安装应正确、平整、严密、美观;

c.厨房间的吸风口位置应远离灶台;

d.进风装置应设在室外空气较洁净的地点;

e.管路材料采用PVC管与复合软管相结合的施工方法,适用于通风主机。


4、地板出风的主要特点:

a、让冷/暖空气定向流动,从而提高中央空调的使用效率,节能效率高达30%

b、扁形管道高度只有3CM,能轻易的从地面绕过,不会影响木地板和瓷砖的铺设。

c、地面出风,顶上回风管道不交叉,由于回风口设于吊顶上,下送上回的气流组织形式,有利于从使用空间中排除污染物,从而保证工作区较高的换气效率和空气质量。

d、建筑物使用地板送风系统不需要较大的吊顶空间来容纳送风管路及末端装置,与传统上送风系统相比,地板送风系统可降低5%-10%的楼层高度。


原文来源://www.capeel.com/a-1025/

更多
相关文章:
什么是中央新风净化系统?
是选择空气净化器还是新风系统呢?
新风系统和空气净化器的选择和应用场所建议

上一条:ISO体系认证(暖通空调行业认证须知)下一条:工程实战销售与户式中央空调市场销售实战参考
首页 | 关于我们 | 解决方案 | 工程案例 | 客户中心 | 1946浼熷痉瀹樻柟缃戠珯 | 1946浼熷痉澶囩敤缃戝潃 | 1946浼熷痉瀹樼綉
深圳、佛山、东莞、中山、江门、惠州、广州净化工程公司|无尘车间|洁净室|无尘室|净化车间|净化厂房|洁净厂房|洁净车间|洁净棚|GMP车间|GMP厂房等空调洁净工程施工及服务
拓展阅读:10万级净化车间标准|实验动物房|中央厨房|洁净室换气次数|洁净手术室规范|GMP洁净度等级|食品生产卫生规范|洁净厂房施工要点|无尘车间着装规范
Copyright © 2012-2018
Baidu
map